GetSync (Serial port interface plugin for ImageJ)

Authors: François GANNIER (gannier at univ-tours dot fr) - Côme PASQUALIN University of Tours (France)
See also: Others productions for ImageJ from the authors
PCCV group main page
History: 2017/07/04: 1.0 - First version
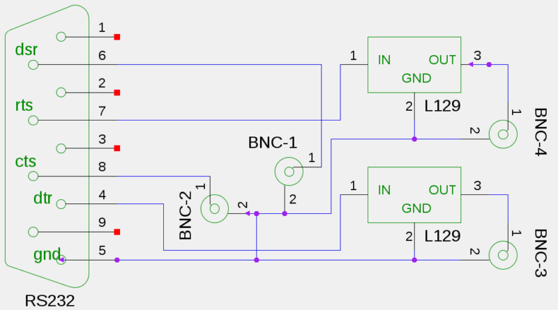
Description: This circuit can be connected to 2 TTL inputs and 2 TTL outputs, each is independant so according to your needs, you are not forced to use or even connect the 4 connectors.
Components: You need 1 female DB-9 RS-232 connector and a cable with enougth wires (one for each BNC and one for the ground)

[Female db9]

Female DB-9 serial (RS-232) connector


1 female BNC connector for each input connector,
1 female BNC connectors and 1 5V positive voltage regulator (L129 or NTE960) for each output connector.

[circuit_elec]

electric circuit to use with GetSync plugin for ImageJ



[boxin]

A box with the 2 inputs and the 2 outputs (outside and inside view)

[box2]

Another box with only the 2 inputs and a LED connected on one ouput

|Plugins | Home |